首页

-

新闻中心

-

行业新闻

-

文章详情

能源资讯丨两部委:煤电低碳化改造应具备掺烧10%以上绿氨能力

发布于2024-07-17

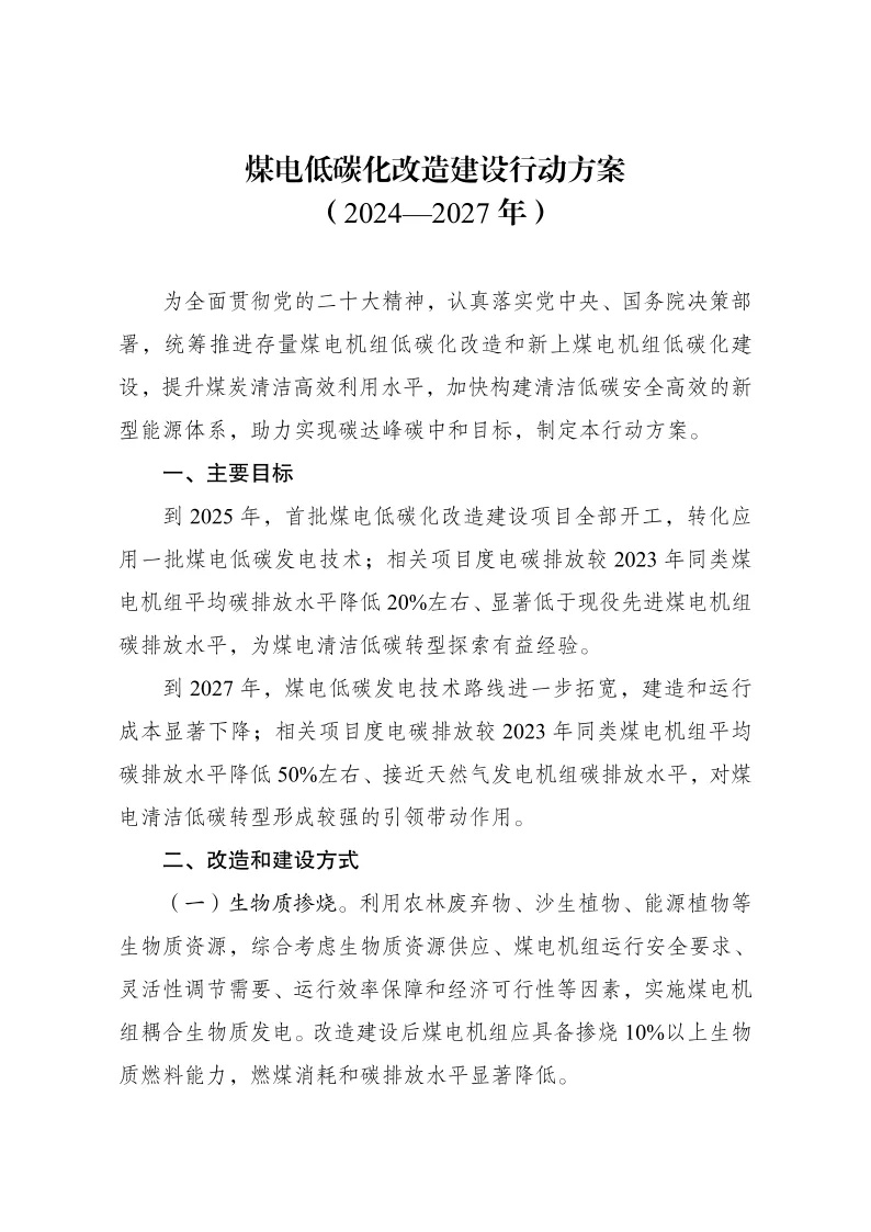
  7月15日,国家发改委印发《煤电低碳化改造建设行动方案(2024—2027年)》的通知。

1.JPG

其中指出:利用风电、太阳能发电等可再生能源富余电力,通过电解水制绿氢并合成绿氨,实施燃煤机组掺烧绿氨发电,替代部分燃煤。改造建设后煤电机组应具备掺烧10%以上绿氨能力,燃煤消耗和碳排放水平显著降低。

二、改造和建设方式

(二)绿氨掺烧。利用风电、太阳能发电等可再生能源富余电力,通过电解水制绿氢并合成绿氨,实施燃煤机组掺烧绿氨发电,替代部分燃煤。改造建设后煤电机组应具备掺烧10%以上绿氨能力,燃煤消耗和碳排放水平显著降低。

(三)碳捕集利用与封存。采用化学法、吸附法、膜法等技术,分离捕集燃煤锅炉烟气中的二氧化碳,通过压力、温度调节等方式实现二氧化碳再生并提纯压缩。推广应用二氧化碳高效驱油等地质利用技术、二氧化碳加氢制甲醇等化工利用技术。因地制宜实施二氧化碳地质封存。

三、改造和建设要求

(一)项目布局实施绿氨掺烧的项目,所在地应具备可靠的绿氨来源,并具有丰富的可再生能源资源以满足绿氨制备需要。实施碳捕集利用与封存的项目,所在地及周边应具备二氧化碳资源化利用场景,或具有长期稳定地质封存条件。

(二)机组条件。鼓励承担煤电工业热电解耦及灵活协同发电、煤电安全高效深度调峰等技术攻关任务的机组实施低碳化改造。鼓励煤炭与煤电联营、煤电与可再生能源联营“两个联营”和沙漠、戈壁、荒漠地区大型风电光伏基地配套煤电项目率先实施绿氨掺烧示范。煤电低碳化改造建设项目应严格执行环境管理制度,确保各类污染物达标排放。绿氨掺烧项目氨存储设施原则上应建于煤电机组厂区外,项目实施单位应进一步明确并严格执行具体管理要求。

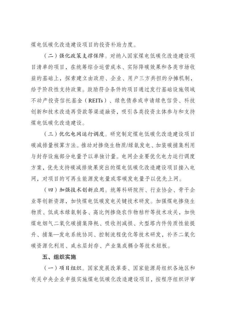
四、保障措施

(三)优化电网运行调度。研究制定煤电低碳化改造建设项目碳减排量核算方法。推动对掺烧生物质/绿氨发电、加装碳捕集利用与封存设施部分电量予以单独计量。

(四)加强技术创新应用。加强煤电掺烧生物质、低成本绿氨制备、高比例掺烧农作物秸秆等技术攻关。

原文如下:

7.JPG





(来源: 氢能观察)

请点击查看通知原文

返回列表
  • 联系方式:
  • 办公室:80876900
  • 党群宣传部:80876920
  • 投资发展部:80876997
  • 招标采购部:80876881
  • 邮箱:sfnybgs@163.com
  • 纪委监督邮箱:sfnyjwjd@163.com

欢迎关注

565net必赢客户端微信公众号

版权所有:565net必赢客户端(China)最新App Store备案号:鲁ICP备19033717号-1技术支持:龙采科技集团